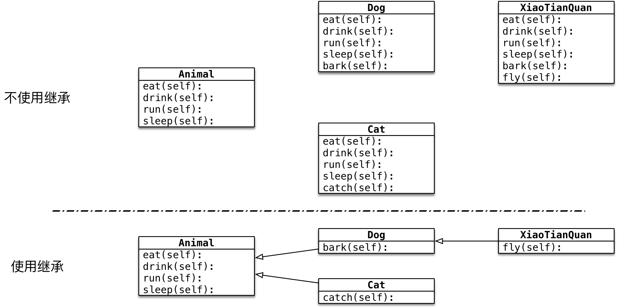
继承
子类可复用父类的属性和方法,并扩展新功能,实现代码复用和逻辑分层。例如,"电动车"类继承自"汽车"类,新增"充电"方法。
不用继承创建对象
class Person:
def __init__(self,name,sex,age):
self.name = name
self.age = age
self.sex = sex
class Cat:
def __init__(self,name,sex,age):
self.name = name
self.age = age
self.sex = sex
class Dog:
def __init__(self,name,sex,age):
self.name = name
self.age = age
self.sex = sex
使用继承的方式
class Aniaml(object):
def __init__(self,name, age):
self.name = name
self.age = age
def eat(self):
print(f"{self.name}吃东西..")
class Dog(Aniaml):
pass
xiaotianquan = Dog("哮天犬",5)
xiaotianquan.eat()
继承概念:子类拥有父类的所有方法和属性。

继承的优点:
- 增加了类的耦合性(耦合性不宜多,宜精)。
- 减少了重复代码。
- 使得代码更加规范化,合理化。
继承分类
上面的那个例子,涉及到的专业术语:
Dog类是Animal类的子类,Animal类是Dog类的父类,Dog类从Animal类继承Dog类是Animal类的派生类,Animal类是Dog类的基类,Dog类从Animal类派生
继承:可以分单继承,多继承。
这里需要补充一下 python 中类的种类(继承需要):
在 python 2 版本中存在两种类.:
- ⼀个叫经典类. 在 Python2 中,经典类是指没有显式继承自
object的类。它们使用旧的类定义方式。 - ⼀个叫新式类. 新式类是指显式继承自
object或其他新式类的类。新式类在 Python 2.2 中引入,并在 Python 3 中成为默认。
单继承
对象执行父类方法
class Aniaml(object):
type_name = '动物类'
def __init__(self,name,sex,age):
self.name = name
self.age = age
self.sex = sex
def eat(self):
print('吃',self)
class Person(Aniaml):
pass
class Cat(Aniaml):
pass
class Dog(Aniaml):
pass
print(Person.type_name)
Person.eat('东西')
print(Person.type_name)
p1 = Person('aaron','男',18)
print(p1.__dict__)
print(p1.type_name)
p1.type_name = '666'
print(p1)
p1.eat()
执行顺序
class Aniaml(object):
def __init__(self,name, age):
self.name = name
self.age = age
def eat(self):
print(f"{self.name}吃东西..")
class person(Aniaml):
def eat(self):
print('%s 用筷子吃饭' % self.name)
class Dog(Aniaml):
pass
class Cat(Aniaml):
pass
person1 = person('张三',18)
person1.eat()
同时执行类以及父类方法
方法一:如果想执行父类的 eat() 方法,可以在子类的方法中写上:父类.eat(对象,其他参数)
class Aniaml(object):
type_name = '动物类'
def __init__(self,name,sex,age):
self.name = name
self.age = age
self.sex = sex
def eat(self):
print('吃东西')
class Person(Aniaml):
def __init__(self,name,sex,age,mind):
Aniaml.__init__(self,name,sex,age)
self.mind = mind
def eat(self):
Aniaml.eat(self)
print('%s 吃饭'%self.name)
class Cat(Aniaml):
pass
class Dog(Aniaml):
pass
p1 = Person('aaron','男',18,'想吃东西')
p1.eat()
方法二:利用 super().func(参数)
class Aniaml(object):
type_name = '动物类'
def __init__(self,name,sex,age):
self.name = name
self.age = age
self.sex = sex
def eat(self):
print('吃东西')
class Person(Aniaml):
def __init__(self,name,sex,age,mind):
# super(Person,self).__init__(name,sex,age)
super().__init__(name,sex,age)
self.mind = mind
def eat(self):
super().eat()
print('%s 吃饭' % self.name)
class Cat(Aniaml):
pass
class Dog(Aniaml):
pass
p1 = Person('aaron','男',18,'想吃东西')
p1.eat()
方法重写
- 如果在开发中,父类的方法实现和子类的方法实现,完全不同,可以使用覆盖的方式,在子类中重新编写父类的方法实现
- 具体的实现方式,就相当于在子类中定义了一个和父类同名的方法并且实现
- 重写之后,在运行时,只会调用子类中重写的方法,而不再会调用父类封装的方法
子类中扩展父类方法
- 如果在开发中,子类的方法实现中包含父类的方法实现
- 父类原本封装的方法实现 是 子类方法的一部分**
- 就可以使用扩展的方式
- 在子类中重写父类的方法
- 在需要的位置使用
super().父类方法来调用父类方法的执行 - 代码其他的位置针对子类的需求,编写 子类特有的代码实现
关于 super
- 在
Python中super是一个特殊的类 super()就是使用super类创建出来的对象- 最常使用的场景就是在重写父类方法时,调用在父类中封装的方法实现
父类的私有属性和私有方法
子类对象不能在自己的方法内部,直接访问父类的私有属性或私有方法,但可以通过父类的公有方法间接访问
- 私有属性、方法 是对象的隐私,不对外公开,外界以及子类都不能直接访问
- 私有属性、方法 通常用于做一些内部的事情

B的对象不能直接访问__num2属性B的对象不能在demo方法内访问__num2属性B的对象可以在demo方法内,调用父类的test方法- 父类的
test方法内部,能够访问__num2属性和__test方法
class Animal:
def __init__(self,name):
self.__name = name
def __eat(self):
print(self.__name + "Eating...")
def eat2(self):
self.__eat()
class Dog(Animal):
pass
a = Dog('哮天犬')
print(a.name)
a.__eat()
a.eat2()
多继承
概念
- 子类 可以拥有 多个父类,并且具有 所有父类 的 属性 和 方法
- 例如:孩子 会继承自己 父亲 和 母亲 的 特性

语法
class 子类名(父类名1, 父类名2...)
pass
问题的提出
- 如果 不同的父类 中存在 同名的方法,子类对象 在调用方法时,会调用 哪一个父类中的方法呢?
提示:开发时,应该尽量避免这种容易产生混淆的情况! —— 如果 父类之间 存在 同名的属性或者方法,应该 尽量避免 使用多继承

class shengxian: # 神仙
def fei(self):
print("神仙会飞")
def eat(self):
print("吃人参果")
class monkey: # 猴
def eat(self):
print("吃桃子")
class songwukong(shengxian,monkey): #孙悟空既是神仙也是猴
def __init__(self):
self.name = "孙悟空"
def eat(self):
print("我是齐天大圣,我不用吃东西")
swk = songwukong()
swk.eat()
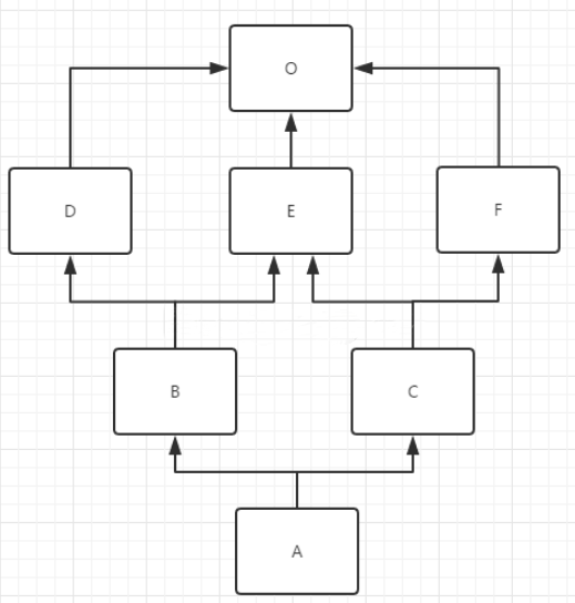
经典类
class A:
pass
class B(A):
pass
class C(A):
pass
class D(B, C):
pass
class E:
pass
class F(D, E):
pass
class G(F, D):
pass
class H:
pass
class Foo(H, G):
pass
示意图
在经典类中采⽤的是深度优先,遍历⽅案:优先遍历继承链的最左侧分支直至顶端,再向右查找其他分支。
类的 MRO (method resolution order): Foo-> H -> G -> F -> E -> D -> B -> A -> C。
新式类
C3 算法是 Python 中用于解决多继承场景下方法解析顺序(MRO)的核心算法,其设计目标是保证继承关系的一致性、本地优先级和单调性。
算法核心原理
C3 算法的核心是线性化合并规则,通过递归合并父类的MRO列表生成一个无冲突的继承顺序链。
对于类 C(B1, B2, ..., Bn) ,其 MRO 计算公式为为:L[C] = C + merge(L[B1],L[B2],..,L[Bn],[B1,B2,...,Bn])
其中 megre 操作负责合并父类的 MRO 序列。
merge 合并规则
merge 操作是 C3 算法的核心步骤,具体执行流程如下:
- 选取第一个列表的头元素(Head): 即列表的第一个元素,记为
h。 - 检查
h的有效性:- 若
h不在其他列表的尾部(即其他列表除首元素外的部分),则将其加入结果序列,并从所有列表中删除h。 - 若
h存在于其他列表的尾部,则跳过当前列表,选择下一个列表的头元素重复检查。
- 若
- 递归执行: 重复步骤1-2,直到所有列表为空(成功)或无法找到有效头元素(失败并抛出
TypeError)
示例解析
假设类 D 继承自 B 和 C,其父类的 MRO 分别为 L(B)=[B, A, O] 和 L(C)=[C, A, O],则 D 的 MRO 计算如下:
L(D) = D + merge([B,A,O],[C,A,O],[B,C])
- 初始合并列表为
[[B, A, O], [C, A, O], B, C]。 - 提取
B(不在其他列表尾部),结果序列为[D, B],剩余列表[[A, O], [C, A, O], C]。 - 提取
C(不在其他列表尾部),结果序列扩展为[D, B, C],剩余列表[[A, O], [A, O]]。 - 合并
A和O,最终得到L(D)=[D, B, C, A, O]
实践案例
计算 mro(A) 方式:
step1:
L(A) = A + merge(L[B] + L[C], [B, C])
L(B) = B + merge(L[D] + L[E], [D, E])
L(C) = C + merge(L[E] + L[F], [E, F])
L(D) = D + merge(L[O]) = [D, O]
L(E) = E + merge(L[O]) = [E, O]
L[F] = F + merge(L[O]) = [F, O]
step2:
L(B) = B + merge([D, O], [E, O], [D, E])
= [B, D] + merge([O], [E, O], [E]) # 拿出并删除D
= [B, D, E] + merge([O], [O]) # 拿出并删除E
= [B, D, E, O]
L(C) = C + merge([E, O], [F, O], [E, F])
...
= [C, E, F, O]
step3:
L(A) = A + merge([B, D, E, O], [C, E, F, O], [B, C])
= [A, B] + merge([D, E, O], [C, E, F, O], [C]) # h = B 拿出并删除B
= [A, B, D] + merge([E, O], [C, E, F, O], [C]) # h = D 拿出并删除D
= [A, B, D] + merge([E, O], [C, E, F, O], [C]) # h = E 存在于其他列表的尾部则跳过
...
= [A, B, D, C, E, F, O]
代码
class D:
pass
class E:
pass
class F:
pass
class B(D,E):
pass
class C(E,F):
pass
class A(B,C):
pass
print(A.__mro__)
多态
同一方法在不同对象中呈现不同行为,增强代码灵活性。例如,"动物"类的"发声"方法在"狗"和"猫"对象中分别输出"汪汪"和"喵喵"。
- 多态可以增加代码的灵活度
- 以继承和重写父类方法为前提
- 是调用方法的技巧,不会影响到类的内部设计

class human(object):
def work(self):
return "喝杯咖啡,开始工作"
class ps_job(human):
def work(self):
return "开始美工"
class IT_job(human):
def work(self):
return "开始敲代码"
def job(person): # 多态函数
print(person.work())
# 创建不同类型的对象
ps = ps_job()
it = IT_job()
# 调用同一个函数,表现出不同的行为
job(ps)
job(it)
案例:哮天犬
需求
- 在
Dog类中封装方法game - 定义
XiaoTianDog继承自Dog,并且重写game方法 - 定义
Person类,并且封装一个和狗玩的方法

实现
class Dog(object):
def __init__(self, name):
self.name = name
def game(self):
print("%s 蹦蹦跳跳的玩耍..." % self.name)
class XiaoTianDog(Dog):
def game(self):
print("%s 飞到天上去玩耍..." % self.name)
class Person(object):
def __init__(self, name):
self.name = name
def game_with_dog(self, dog):
print("%s 和 %s 快乐的玩耍..." % (self.name, dog.name))
# 让狗玩耍
dog.game()
# 1. 创建一个狗对象
wangcai = Dog("旺财")
xiaotianquan = XiaoTianDog("飞天旺财")
# 2. 创建一个小明对象
xiaoming = Person("小明")
# 3. 让小明调用和狗玩的方法
xiaoming.game_with_dog(wangcai)
xiaoming.game_with_dog(xiaotianquan)
案例小结
Person类中只需要让狗对象调用game方法,而不关心具体是什么狗。game方法是在Dog父类中定义的。- 在程序执行时,传入不同的狗对象实参,就会产生不同的执行效果。
鸭子类型
python 中有一句谚语说的好,你看起来像鸭子,那么你就是鸭子。
这句谚语是关于鸭子类型(Duck Typing)的一种表达方式。鸭子类型是一种动态类型的概念,它强调一个对象的特征和行为,而不是其具体的类型或继承关系。
在 Python 中,鸭子类型的概念可以简单地表述为:如果一个对象具有像鸭子一样的特征和行为,那么我们可以认为它是一个鸭子。这意味着我们关注对象是否具备特定的方法和属性,而不关心对象的具体类型。
这种思想在 Python 中经常被使用,特别是在函数参数传递和对象的使用上。如果一个函数接受一个参数,并假设该参数具有某些特定的方法或属性,那么只要传递的对象满足这些要求,它就可以正常工作,无论对象的具体类型是什么。
下面是一个简单的示例来说明鸭子类型的概念:
class Duck:
def quack(self):
print("嘎嘎叫!")
def fly(self):
print("扑哧扑哧的飞!")
class Person:
def quack(self):
print("我喜欢跟鸭子一样嘎嘎叫")
def fly(self):
print("我也喜欢跟鸭子一样飞")
def make_it_quack_and_fly(obj):
obj.quack()
obj.fly()
duck = Duck()
person = Person()
make_it_quack_and_fly(duck)
make_it_quack_and_fly(person)
在上述示例中,我们定义了一个 Duck 类和一个 Person 类,它们都具有 quack 和 fly 方法。然后,我们定义了一个函数 make_it_quack_and_fly,它接受一个参数 obj,并调用 obj 的 quack 和 fly 方法。
我们可以看到,无论是 Duck 对象还是 Person 对象,只要它们具有 quack 和 fly 方法,都可以作为参数传递给 make_it_quack_and_fly 函数,并成功执行相应的方法。
这正是鸭子类型的思想:如果一个对象具有像鸭子一样的特征和行为(即具有 quack 和 fly 方法),那么我们可以将其视为鸭子,而无需关心对象的具体类型。
类的约束
写一个支付功能
class QQpay:
def pay(self,money):
print('使用qq支付%s元' % money)
class Alipay:
def pay(self,money):
print('使用阿里支付%s元' % money)
a = Alipay()
a.pay(100)
b = QQpay()
b.pay(200)
统一一下付款方式
class QQpay:
def pay(self,money):
print('使用qq支付%s元' % money)
class Alipay:
def pay(self,money):
print('使用阿里支付%s元' % money)
def pay(obj,money):
obj.pay(money)
a = Alipay()
b = QQpay()
pay(a,100)
pay(b,200)
如果后期添加微信支付,但是没有统一标准,换个程序员就可能写成这样。
class QQpay:
def pay(self,money):
print('使用qq支付%s元' % money)
class Alipay:
def pay(self,money):
print('使用阿里支付%s元' % money)
class Wechatpay:
def fuqian(self,money):
print('使用微信支付%s元' % money)
def pay(obj,money):
print("===============")
obj.pay(money)
a = Alipay()
b = QQpay()
pay(a,100)
pay(b,200)
c = Wechatpay()
c.fuqian(300)
所以此时我们要用到对类的约束,对类的约束有两种:
提取父类,然后在父类中定义好⽅法,在这个方法中什么都不⽤⼲,就抛⼀个异常就可以了,这样所有的⼦类都必须重写这个⽅法,否则,访问的时候就会报错。
使⽤元类来描述方类,在元类中给出⼀个抽象方法,这样子类就不得不给出抽象方法的具体实现,也可以起到约束的效果。(推荐)
方法1
class Payment:
"""
此类什么都不做,就是制定一个标准,谁继承我,必须定义我里面的方法。
"""
def pay(self,money):
raise Exception("你没有实现pay方法")
class QQpay(Payment):
def pay(self,money):
print('使用qq支付%s元' % money)
class Alipay(Payment):
def pay(self,money):
print('使用阿里支付%s元' % money)
class Wechatpay(Payment):
def fuqian(self,money):
print('使用微信支付%s元' % money)
def pay(obj,money):
obj.pay(money)
a = Alipay()
b = QQpay()
c = Wechatpay()
pay(a,100)
pay(b,200)
pay(c,300)
**方法2:引入抽象类的概念处理
from abc import ABCMeta,abstractmethod
class Payment(metaclass=ABCMeta): # 抽象类 接口类 规范和约束 metaclass 指定的是一个元类
@abstractmethod
def pay(self):pass # 抽象方法
class Alipay(Payment):
def pay(self,money):
print('使用支付宝支付了%s元'%money)
class QQpay(Payment):
def pay(self,money):
print('使用qq支付了%s元'%money)
class Wechatpay(Payment):
# def pay(self,money):
# print('使用微信支付了%s元'%money)
def recharge(self):pass
def pay(a,money):
a.pay(money)
a = Alipay()
a.pay(100)
pay(a,100) # 归一化设计:不管是哪一个类的对象,都调用同一个函数去完成相似的功能
q = QQpay()
q.pay(100)
pay(q,100)
w = Wechatpay()
pay(w,100) # 到用的时候才会报错
# 抽象类和接口类做的事情 :建立规范
# 制定一个类的metaclass是ABCMeta,
# 那么这个类就变成了一个抽象类(接口类)
# 这个类的主要功能就是建立一个规范
super() 深入了解
super 是严格按照类的继承顺序执行。
示例1
class A:
def f1(self):
print('in A f1')
def f2(self):
print('in A f2')
class Foo(A):
def f1(self):
super().f2()
print('in A Foo')
obj = Foo()
obj.f1()
示例2
class A:
def f1(self):
print('in A')
class Foo(A):
def f1(self):
super().f1()
print('in Foo')
class Bar(A):
def f1(self):
print('in Bar')
class Info(Foo,Bar):
def f1(self):
super().f1()
print('in Info f1')
obj = Info()
obj.f1()
# super() 是严格按照当前类的继承顺序执行的,不会收到过程中其他类的影响
print(Info.mro())
示例3
class A:
def f1(self):
print('in A')
class Foo(A):
def f1(self):
super().f1()
print('in Foo')
class Bar(A):
def f1(self):
print('in Bar')
class Info(Foo,Bar):
def f1(self):
super(Foo,self).f1() # 这里的意思是绕过Foo,从Foo的位置开始寻找下一个
print('in Info f1')
obj = Info()
obj.f1()